
Art. 47 ust. 3 ustawy z dnia 6 marca 2018 r. Prawo przedsiębiorców (Dz.U.2019.1292 t.j. ze zmianami) stanowi, iż organ kontroli zamieszcza w Biuletynie Informacji Publicznej na swojej stronie podmiotowej ogólny schemat procedur kontroli, które wynikają z przepisów powszechnie obowiązującego prawa.
Zgodnie z art. 83b ust. 1 ustawy z dnia 20 czerwca 1997 r. - Prawo o ruchu drogowym (Dz.U.2020.110 t.j. ze zmianami) nadzór nad stacjami kontroli pojazdów sprawuje starosta. W ramach wykonywanego nadzoru organ ten co najmniej raz w roku przeprowadza kontrolę stacji kontroli pojazdów. Kontrola merytoryczna działalności gospodarczej przedsiębiorców prowadzących stacje kontroli pojazdów przeprowadzana jest na zasadach określonych w ustawie z dnia 6 marca 2018 r. Prawo przedsiębiorców.
Zakres przedmiotowy kontroli działalności gospodarczej przedsiębiorcy prowadzącego stację kontroli pojazdów obejmuje, zgodnie z art. 83b ust. 2 pkt. 1 lit a - c ustawy Prawo o ruchu drogowym, sprawdzanie następujących elementów:
- zgodność stacji z wymaganiami, o których mowa w art. 83 ust. 3 ustawy - Prawo o ruchu drogowym;
- prawidłowość wykonywania badań technicznych pojazdów;
- prawidłowość prowadzenia wymaganej dokumentacji.
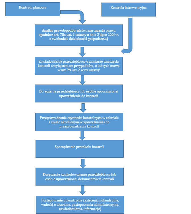
Przygotowanie i przebieg kontroli:
- Pisemne zawiadomienie przedsiębiorcy o zamiarze wszczęcia kontroli, przesyłane na adres siedziby przedsiębiorcy, za potwierdzeniem odbioru (wyjątki od tej zasady określone zostały w art. 79 ust. 2 i 3 ustawy o swobodzie działalności regulowanej).
Zawiadomienie zawiera:
- oznaczenie organu;
- datę i miejsce jego wystawienia;
- oznaczenie przedsiębiorcy;
- wskazanie zakresu przedmiotowego kontroli;
- podpis osoby upoważnionej do zawiadomienia. - Uzyskanie upoważnienia do kontroli przez wyznaczonego pracownika lub pracowników Wydziału Komunikacji Starostwa Powiatowego w Jarosławiu
Upoważnienie zawiera:
- wskazanie podstawy prawnej;
- oznaczenie organu kontroli;
- datę i miejsce wystawienia;
- imię i nazwisko pracownika organu kontroli uprawnionego do wykonania kontroli oraz numer jego legitymacji służbowej;
- oznaczenie przedsiębiorcy objętego kontrolą;
- określenie zakresu przedmiotowego kontroli;
- wskazanie daty rozpoczęcia i przewidywanego terminu zakończenia kontroli;
- podpis osoby udzielającej upoważnienia z podaniem zajmowanego stanowiska lub funkcji;
- pouczenie o prawach i obowiązkach kontrolowanego przedsiębiorcy. - Wszczęcie kontroli (podjęcie czynności) może nastąpić nie wcześniej niż po upływie 7 dni (wyjątek stanowi wniosek przedsiębiorcy w tym zakresie) i nie później niż przed upływem 30 dni od dnia doręczenia zawiadomienia o zamiarze wszczęcia kontroli. Jeżeli kontrola nie zostanie wszczęta w terminie 30 dni od dnia doręczenia zawiadomienia, wszczęcie kontroli wymaga ponownego zawiadomienia.
- Podjęcie czynności kontrolnych następuje po okazaniu przedsiębiorcy albo osobie przez niego upoważnionej legitymacji służbowej upoważniającej do wykonywania takich czynności oraz po doręczeniu imiennego upoważnienia do przeprowadzenia kontroli.
Kontrolowany otrzymuje jeden egzemplarz upoważnienia, potwierdzając jego otrzymanie na drugim egzemplarzu, który następnie zostanie włączony do akt kontroli. - Po okazaniu upoważnień oraz legitymacji służbowych, przedsiębiorca jest obowiązany niezwłocznie okazać kontrolującemu książkę kontroli, o której mowa w art. 81 ust. 1 ustawy. Może być ona prowadzona w postaci:
- papierowej – przez udostępnienie jej oryginału albo kopii odpowiednich jej fragmentów, albo
- elektronicznej – przez zapewnienie dostępu przy użyciu urządzenia pozwalającego na zapoznanie się z jej treścią i dokonanie wpisu albo wykonanie wydruków z systemu informatycznego, w którym prowadzona jest książka kontroli, poświadczonych przez przedsiębiorcę za zgodność z wpisem w książce kontroli. - Czynności kontrolne nie mogą wykraczać poza zakres wskazany w upoważnieniu oraz innych przepisach prawa.
- Dokonanie czynności kontrolnych następuje w obecności kontrolowanego lub osoby przez niego upoważnionej. Zasady tej nie stosuje się w przypadkach gdy:
- ratyfikowane umowy międzynarodowe stanowią inaczej;
- przeprowadzenie kontroli jest niezbędne dla przeciwdziałania popełnieniu przestępstwa lub wykroczenia,
- przeciwdziałania popełnieniu przestępstwa skarbowego lub wykroczenia skarbowego lub zabezpieczenia dowodów jego popełnienia;
- kontrola jest prowadzona w toku postępowania prowadzonego na podstawie przepisów ustawy z dnia 16 lutego 2007 r. o ochronie konkurencji i konsumentów;
- przeprowadzenie kontroli jest uzasadnione bezpośrednim zagrożeniem życia, zdrowia lub środowiska naturalnego.
Kontrolowany jest obowiązany do pisemnego wskazania osoby upoważnionej do reprezentowania go w trakcie kontroli, w szczególności w czasie jego nieobecności. W razie nieobecności kontrolowanego lub osoby przez niego upoważnionej albo niewykonania przez kontrolowanego obowiązku pisemnego wskazania osoby upoważnionej do reprezentowania go w trakcie kontroli, czynności kontrolne mogą być wykonywane w obecności innego pracownika kontrolowanego, który może być uznany za osobę, o której mowa w art. 97 ustawy z dnia 23 kwietnia 1964 r. – Kodeks cywilny, lub w obecności przywołanego świadka, którym powinien być funkcjonariusz publiczny, niebędący jednak pracownikiem organu przeprowadzającego kontrolę. - Czynności przeprowadzane są w siedzibie kontrolowanego lub w miejscu wykonywania działalności gospodarczej oraz w godzinach pracy lub w czasie faktycznego wykonywania działalności gospodarczej przez kontrolowanego. W wyjątkowych sytuacjach, za zgodą przedsiębiorcy możliwe jest dokonanie niektórych czynności kontrolnych w siedzibie organu kontroli.
- Czas trwania wszystkich kontroli organu kontroli u przedsiębiorcy w jednym roku kalendarzowym nie może przekraczać:
- w odniesieniu do mikroprzedsiębiorców – 12 dni roboczych;
- w odniesieniu do małych przedsiębiorców – 18 dni roboczych;
- w odniesieniu do średnich przedsiębiorców – 24 dni roboczych;
- w odniesieniu do pozostałych przedsiębiorców – 48 dni roboczych.
Wyjątki od tej zasady określone zostały w ustawie o swobodzie działalności regulowanej. - Po zakończeniu czynności kontrolnych następuje sporządzenie protokołu z kontroli. Zostaje on podpisany przez przedsiębiorcę lub osobę przez niego upoważnioną oraz kontrolującego, działającego w imieniu organu nadzoru.
Protokół przygotowywany jest w dwóch jednobrzmiących egzemplarzach. Jeden przeznaczony jest dla kontrolowanego przedsiębiorcy, a drugi – do włączenia do akt kontroli. - Przedsiębiorca ma m. in. następujące prawa, może wnieść sprzeciw wobec podjęcia i wykonywania przez organy kontroli czynności z naruszeniem przepisów art. 79–79b, art. 80 ust. 1 i 2, art. 82 ust. 1 oraz art. 83 ust. 1 i 2, z zastrzeżeniem art. 84d ustawy. Sprzeciw przedsiębiorca wnosi na piśmie do organu podejmującego i wykonującego kontrolę. O wniesieniu sprzeciwu przedsiębiorca zawiadamia na piśmie kontrolującego. Sprzeciw wnosi się w terminie 3 dni roboczych od dnia wszczęcia kontroli przez organ kontroli. Przedsiębiorca musi uzasadnić wniesienie sprzeciwu. Wniesienie sprzeciwu powoduje wstrzymanie czynności kontrolnych przez organ kontroli, którego sprzeciw dotyczy, z chwilą doręczenia kontrolującemu zawiadomienia o wniesieniu sprzeciwu do czasu rozpatrzenia sprzeciwu, a w przypadku wniesienia zażalenia do czasu jego rozpatrzenia.
